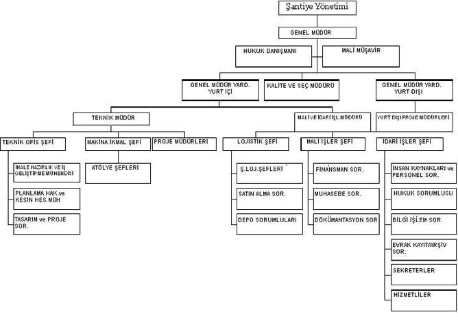
Şantiye Yönetimi   - Akova Altyapı